Instance Verification Kit (IVK)
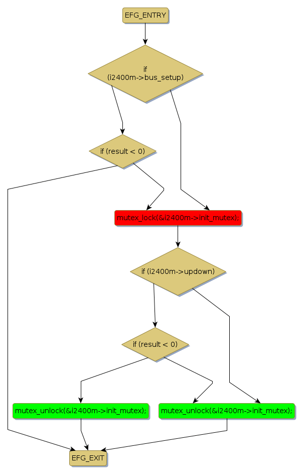
mutex lock @ [16245+32+/linux-3.19-rc1/drivers/net/wimax/i2400m/driver.c]
Instance Signature: init_mutex
|
The Matching Pair Graph:
|
|
Function Name
|
Control Flow Graph (CFG)
|
Events Flow Graph (EFG)
|
Source Correspondence
|
|
i2400m_post_reset
|
|
|
[15875+17+/linux-3.19-rc1/drivers/net/wimax/i2400m/driver.c]
|